Documentation Index
Fetch the complete documentation index at: https://docs.chipforge.io/llms.txt
Use this file to discover all available pages before exploring further.
- Design team publishes challenge
- Miners discover active challenges
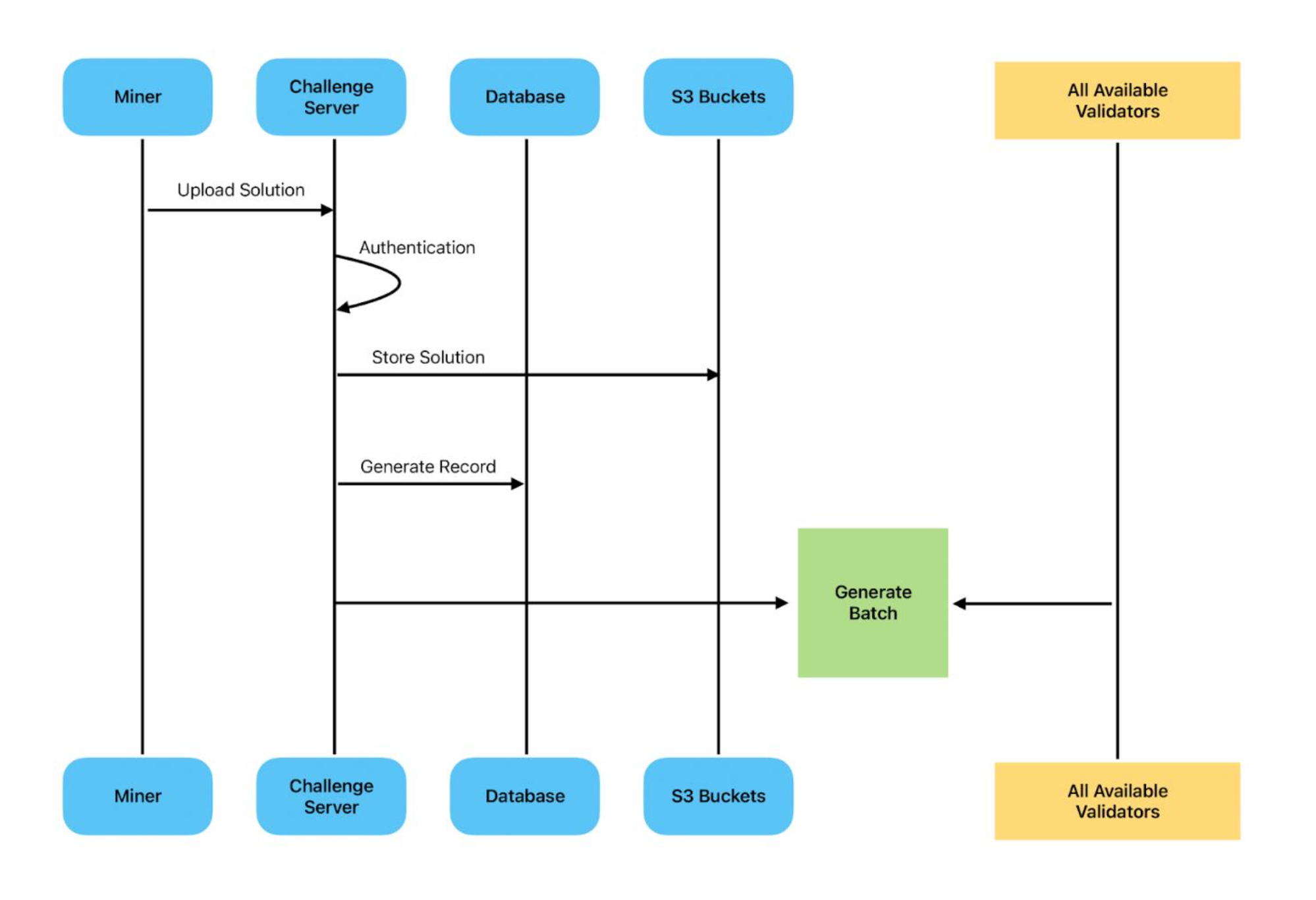
- Miners submit Verilog designs with signatures
- Challenge Server validates and stores submissions
- Submissions grouped into batches (up to 8)
- Batches exposed to validators
- Validators submit evaluation scores
- Multi-validator scores aggregated
- Leaderboard updated

